1.1. 概述与关键概念
1.1.1. 数据标准的定义
根据国家标准《GB/T 36073-2018 数据管理能力成熟度评估模型》(下文简称DCMM)中的定义,数据标准是指数据的命名、定义、结构和取值的规则。数据标准是一套统一的、被明确定义和管理的规则、规范和要求,用于确保组织内外的数据在一致性、准确性、可靠性、可用性和安全性方面达到既定目标。简单来说,数据标准就是数据的“共同语言”和“行为准则”。它规定了数据应该如何被定义、格式、存储、集成和使用。
1.1.2. 数据标准管理的目标
信通院发布的《数据资产管理实践白皮书》中,对数据标准管理目标的描述为:“通过制定和发布由数据利益相关方确认的数据标准,结合制度约束、过程管控、技术工具等手段,推动数据的标准化,进一步提升数据质量。”
主要有以下目标:
(1) 建立统一的数据认知
数据标准管理的核心目标在于构建组织内部的共同数据语言,通过为业务术语、数据格式和编码规则提供明确统一的规范,彻底消除各部门在数据理解上的歧义与隔阂,这不仅极大提升了跨领域沟通协作的效率,更通过减少数据转换成本有效促进了系统间的无缝集成与信息资源的充分共享,为数据驱动型组织的建设奠定了坚实基础。
(2) 构建数据质量闭环
通过为数据质量的度量和提升提供根本依据与持续改进机制,数据标准将规范化的定义直接转化为可执行的质量校验规则,使企业能够系统性地识别数据问题、生成质量报告并推动源头治理,从而形成从标准制定到质量监控再到问题整改的闭环管理,确保数据资产始终处于可信可用的高质量状态。
(3) 引领前瞻性数据治理
数据标准还承担着夯实企业数据基础设施的战略性角色,它通过规范核心数据,推动企业级数据视图的形成,为精准决策与业务创新提供可靠支撑。同时作为数据资产梳理与定义的基准,为数据资产的规范化管理、价值评估乃至市场交易创造必要条件,最终通过消除数据壁垒反向驱动业务流程的标准化与现代化,赋能企业数字化竞争力的持续提升。
1.1.3. 关键概念
1.1.3.1. 业务术语
业务术语是组织中业务概念的描述,包括中文名称、英文名称、术语定义等内容。业务术语是组织内部理解数据、应用数据的基础。作为数据标准的重要组成部分,其为不同部门提供统一的业务语言,避免因理解差异导致的数据误用。
1.1.3.2. 数据元
数据元是由一组属性规定其定义、标识、表示和允许值的数据单元。在特定的语义环境中被认为是不可再分的最小数据单元。数据元一般来说由三部分组成:对象类、特性和表示。
图 1 数据元模型
(1) 对象类:思想、概念或真实世界中的事物的集合,它们具有清晰的边界和含义,其特征和行为遵循同样的规则。对象类是人们希望研究、搜集和存储它们的相关数据的事物,比如汽车、人、房屋、订单等。
(2) 特性:对象类中的所有成员共同具有的一个有别于其他的、显著的特征。特性是人们用来区分和描述对象的一种手段。特性的例子包括颜色、性别、年龄、收入、地址等等。
(3) 表示:它描述了数据被表达的方式。表示与数据元的值域关系密切。一个数据元的值域指数据元的所有允许值的集合。例如,对于“个人所得税金额”这个数据元,它的值域可以是一系列非负整数(带有货币单位),这是一种非枚举型的值域。而“个人所得税比率”对收入进行分段划分,并给每一段赋予一个比率,它的值域就是这些比率的集合。此时称它的值域为枚举型值域。
如果脱离值域,“个人所得税”实际上是一个数据元概念,即一个对象类与特性的组合。因此,一个数据元概念是由一个对象类和一个特性组成,一个数据元则是由一个数据元概念和一个表示组成,即数据元模型。
1.1.4. 与其他模块的关系
1.1.4.1. 数据标准与数据模型
数据标准为数据模型的设计提供了统一的业务语义和结构规范。在数据模型构建过程中,数据标准通过定义核心业务实体的业务定义、数据格式、值域范围,确保概念模型和逻辑模型能真实、一致地反映业务规则。例如,在物资数据模型管理中,“物资编码”必须遵循标准中的唯一性、完整性、拓展性原则,而数据标准中“客户”的业务定义和技术属性会直接约束模型中“客户实体”的属性设计和关系定义。同时,规范化的数据模型又是数据标准在系统设计中落地的具体体现,二者结合有效提升了数据架构的清晰度与稳定性。
1.1.4.2. 数据标准与数据仓库
数据标准为数据仓库的建设提供了统一的业务语义与技术规范,是保障数据在整合、加工与应用过程中保持一致性、准确性与规范性的基石。数据仓库的治理层与应用层应完全遵循数据标准,确保数据从源头整合到前端应用的全链路标准化。数据仓库作为数据标准落地的重要载体,通过将标准嵌入数据处理流程,实现了从“业务语言”到“技术实现”的闭环管理;同时,数据仓库在运行中反馈的标准执行情况与数据质量问题,也为数据标准的持续优化提供了实践依据。
1.1.4.3. 数据标准与数据质量
数据标准是衡量和提升数据质量的基石与准绳。它为数据质量校验提供了明确的规则,包括数据的完整性、一致性、规范性等。例如,数据标准中规定“手机号”字段格式为11位数字,质量检查规则便可据此校验数据的合规性。同时,数据质量作为数据标准落地的稽核手段,不仅推动数据标准的执行,也会推动数据标准的持续优化与迭代,二者形成闭环管理,共同保障数据资产的准确可靠与业务的高效决策。
1.1.4.4. 数据标准与主数据
主数据作为企业需要共享和重复使用的核心业务实体数据,其管理高度依赖于数据标准。数据标准为主数据的识别、定义和编码提供了统一的规范,例如,数据标准中关于“客户”的业务定义、编码规则是主数据管理平台进行数据清洗、整合与分发的权威依据。主数据管理则是数据标准在企业关键数据资产上的具体执行和落地体现,确保核心数据在全企业范围内保持一致、准确和可用。
1.1.4.5. 数据标准与元数据
数据标准可视为一类具有强制约束力的业务与管理元数据。数据标准为元数据赋予精准业务语义,规范其业务含义、定义等,使元数据能准确表达数据要求。同时,元数据管理为数据标准的全生命周期管理提供了基础支撑,从标准的制定、发布到执行与变更,均可通过元数据进行追踪与影响分析。
1.2. 数据标准管理实施指南
1.2.1. 落地思路
数据标准管理工作遵循以用促建、闭环管理的原则,将监管要求、行业实践与内部现状转化为可执行、可监控的标准体系,优先在数据高频流通与关键应用场景中推动标准落地,最终实现数据标准化与价值化。
图 2 数据标准管理落地思路图
(1) 标准规划
标准规划阶段重在奠定实施基础。通过系统梳理业务规范与流程、系统现状和外部监管要求,识别现状与目标的差距,建立符合业务特点的数据标准分类框架。这一阶段需要明确标准建设的优先范围和实施路径,为后续工作提供清晰指引。
(2) 标准制定
标准制定阶段核心是构建完整的规范体系。基于规划成果,制定业务术语、主数据、数据元等数据标准。关键要确保每项标准都具备明确的业务定义、技术规范和管理要求,并通过跨部门评审达成共识,形成统一的数据规范基准。
(3) 标准发布
标准发布阶段着力构建组织共识。通过建立规范的审核发布机制,将审定通过的标准在企业级平台统一发布,并配套相应的解读材料和培训机制。此举既确立了标准的权威地位,也为后续落地执行营造了必要的组织环境。
(4) 标准落地
标准落地阶段聚焦推动规范与实践融合。确定落地范围、制定落地方案,针对数据仓库和业务系统的不同情况,采取差异化落地策略,确保标准要求切实嵌入业务流程和数据管理流程。通过数据质量校验,评估落地方案执行成效,实现从源头录入到分析应用的全链路标准化。
(5) 标准维护
标准维护阶段致力于建立持续优化机制。通过建立日常变更管理和定期复审制度,及时响应业务变化和应用反馈,对标准内容进行动态调整和版本控制。这确保了标准体系始终与业务发展保持同步,形成完整的治理闭环。
1.2.2. 实施策略
- 数据标准前置嵌入
将标准检查点前置到数据仓库的模型设计或业务系统的设计和开发阶段,从事后治理向事前预防延伸,有效降低后期整改成本。在需求分析与模型设计环节引入数据标准要求,确保数据标准在建设初期即被纳入考量,推动数据标准从被动合规转向主动嵌入,提升数据的原生标准化水平。
- 以业务价值为导向分域落地
从价值链、业务流程角度进行分段实施,不要企图一次实施所有的数据管理标准。组织应根据业务需求,结合系统改造和新系统建设的契机,选择适当的数据标准落地范围,对亟待解决的标准问题进行落地。分段的目的是明确各业务部门的数据职责,使数据与业务流程相匹配。优先选择核心业务领域或关键数据主题开展试点,积累经验后逐步推广至其他领域。
- 全生命周期迭代
对于数据标准管理,最重要的是保持数据定义、标准设计和标准使用的一致性。但数据标准不是一成不变的,比如企业在拓展新业务的时候,需要增加相应的标准,对于没有价值的标准,要及时废弃。
数据是动态变化的,数据标准也要与时俱进,并具有前瞻性。企业需要建立数据标准体系的持续更新机制和具备数据标准动态管理的数据治理平台,实现数据标准版本的管理,便于持续维护改进,方便问题查找。
1.2.3. 常见挑战与解决方法
- 业务部门参与度低,标准与业务两张皮
数据标准工作常被视为IT或数据管理团队的孤立项目,业务部门因看不到直接价值、担心增加工作量而缺乏主动参与的意愿,导致制定的标准脱离实际业务场景,最终沦为一份无人使用的“技术文档”。
需要将数据标准建设从“技术项目”升格为“业务变革”。具体而言,成立由各核心业务部门负责人担任“数据所有者”的数据标准工作组,让他们深度参与标准的制定、审核与决策,将标准建设纳入其业务目标。同时,选择如“客户”“产品”等关键数据域作为突破口,通过标准化快速解决业务痛点(如提升客户报表一致性),并以可衡量的成果向业务部门展示标准带来的直接收益,从而赢得信任与持续投入。
- 标准体系过于庞杂,难以适应业务变化
不少组织在初期试图制定一套大而全的数据标准体系,导致项目周期漫长、落地困难。同时,僵化的标准在面对敏捷、多变的业务需求时,因缺乏灵活的更新机制而迅速过时,反而成为业务创新的绊脚石。
采纳“最小化可行标准”与“分类迭代演进”的策略是比较可行的解决方法。不要追求一次性覆盖所有数据,而是优先聚焦于对核心业务交易、关键决策报告有直接影响的高价值数据域。为标准建立轻量、高效的变更管理流程,确保业务部门能够便捷地提出变更申请,并得到快速响应。
1.3. 数据标准管理实施流程
1.3.1. 实施概述

1.3.2. 数据标准规划
1.3.2.1. 实施概述
表 1 步骤1 数据标准规划实施概述

1.3.2.2. 活动
1.3.2.2.1. 现有数据标准梳理
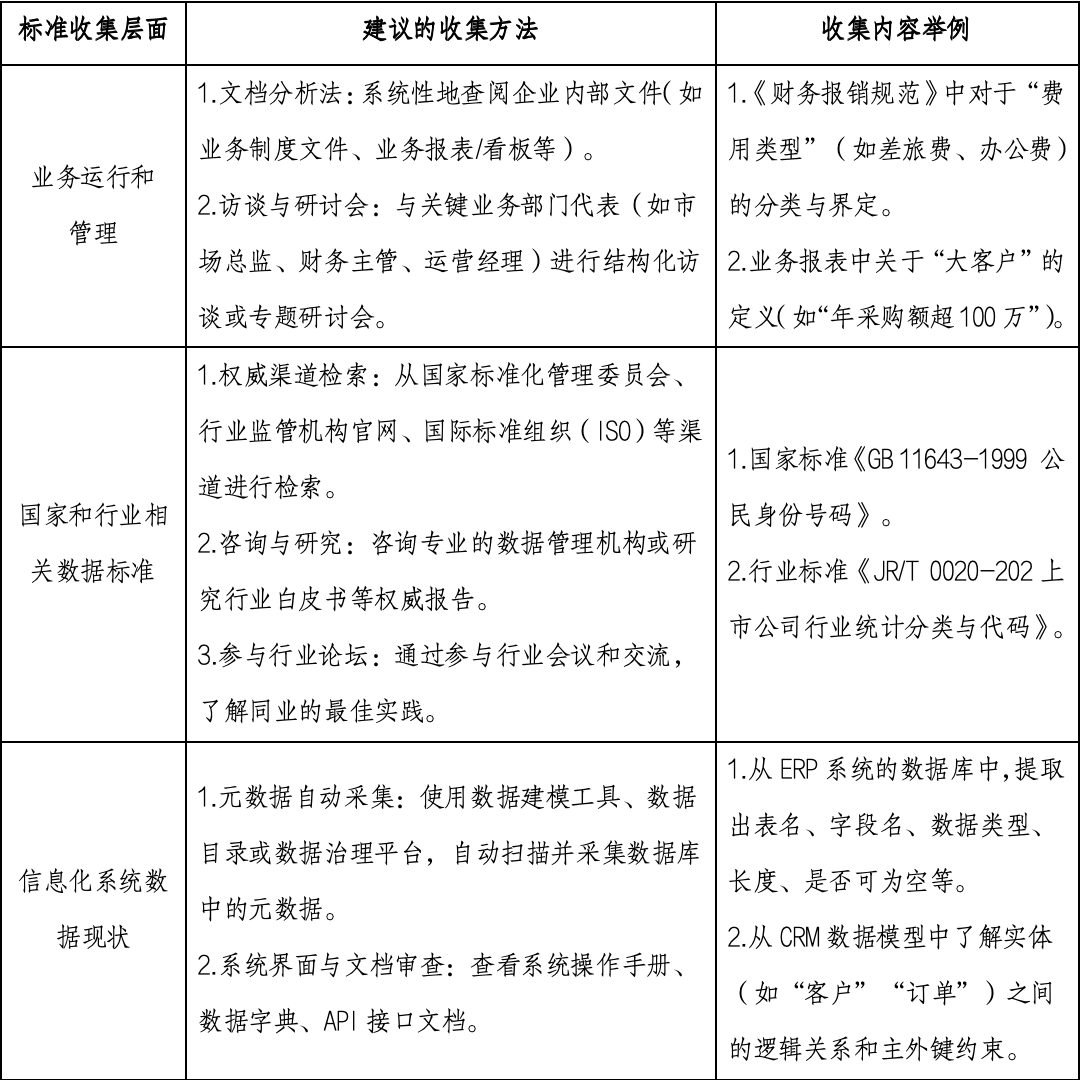
基于数据摸家底成果,从组织业务运行和管理层面、国家和行业相关数据标准层面、信息化系统数据现状三个方面收集现有数据标准,包括现有的数据业务含义、数据项业务规则以及相关国际标准、国家标准、地方标准和行业标准等。
表 2 数据标准收集方法举例

基于数据梳理结果(下表中“数据资源名称”至“字典”列),收集并整合数据标准,研究和学习国家和行业相关数据标准(包括国际标准、国家标准、地方标准、行业标准、团体标准等),在“标准规范”列完善信息项可能采用的数据标准。同时,应特别注意识别并记录同一数据在不同位置的冲突,包括业务规则、字典、标准规范等,并记录在“问题与冲突”列,作为后续统一标准的重要参考。
表 3 数据标准梳理表模板及示例

传统人工梳理数据标准及其冲突,需要逐一比对大量文档和多个系统,效率较低且易遗漏冲突。通常可以借助AI 工具,自动解析业务制度、数据库字典、接口文档等多源资料,提取数据字段的业务含义、格式规则、值域范围;同时,基于行业标准知识库,智能匹配现有数据字段与国标、行标,快速识别术语冲突、格式不一致、编码规则差异等问题,生成结构化的冲突清单,大幅减少人工比对工作。
1.3.2.2.2. 数据标准分类定义
研究和学习同行业单位在本行业数据标准体系规划上的实践经验,基于数据标准梳理结果和行业最佳实践,定义组织自身的数据标准分类,便于进行标准的管理、查找和应用。
数据标准分类可以有多种维度,如按照业务域、数据性质等。
- 业务域维度:按照组织的业务职能划分,如“客户域”“产品域”“财务域”“人力资源域”等。这是最常用、最易理解的维度。
- 数据性质维度:按照数据本身的管理类型划分,如“业务术语”“主数据”“数据元”“指标数据”等。
通常,结合业务视角和技术视角,采用混合分类法,为数据标准分类设计分类层级。
本指南按照数据性质维度,主要介绍业务术语标准、主数据标准和数据元标准。其他数据标准还包括指标数据标准、元数据标准等,分别在数据指标管理章节和元数据管理章节描述。
1.3.3. 数据标准制定
1.3.3.1. 实施概述
表 4 步骤2 数据标准制定实施概述

1.3.3.2. 活动
1.3.3.2.1. 业务术语标准制定
制定业务术语标准主要是明确每个业务术语的定义、适用范围、相关联的业务概念等内容,避免因不同部门或人员对同一术语理解不一致而产生的沟通障碍、统计差异等问题。通过统一业务术语,为企业数据标准体系奠定语义基础。
基于数据标准规划阶段的成果,挑选出影响广、争议大的核心业务术语,明确中文名称、英文名称、定义等,确保其在组织范围内具有唯一解释。对于涉及部门较多的术语,还可以召集相关部门,共同讨论并确认。
表 5 业务术语标准制定模板及示例

1.3.3.2.2. 数据元标准制定
制定数据元标准是对企业数据资源进行标准化的基础工作,通过规范数据元的各项属性,确保数据在不同系统和业务流程中的一致性和准确性。数据元标准的制定涉及数据元的命名规则、定义规则、数据类型、长度、值域等方面的规定。
(1) 识别数据元
结合业务术语标准、主数据标准、业务系统数据结构,识别出组织中的基础数据元。
建议以权威机构发布的或优秀实践总结出的行业基础数据元为基础,再从组织的数据库表结构、数据接口文档、业务表单等来源收集信息,形成组织自身的数据元清单。
为便于数据元的管理、查找和应用,在识别后应对数据元进行系统分类。 常见的分类方法包括:
- 按业务域分类:与业务流程和部门职能对齐,如分为“客户类”“产品类”“订单类”“财务类”等,此方法业务理解成本低,易于管理。
- 按主题域分类:在更高的业务概念层面进行聚合,如电商领域可分为“会员主题”、“商品主题”、“交易主题”、“物流主题”等。
- 按所属对象分类:根据数据元所属事物或概念,如分为“人员类”“机构类”“位置类”“时间类”“资产类”“金融类”等。
以政务数据中的人员类数据元为例,识别出的数据元如下:
表 6 数据元识别示例

在数据元识别过程中,也可以使用AI工具,扫描数据库表结构、业务表单、接口文档,基于数据类型、字段用途、业务关联等特征,智能识别核心数据元;通过聚类算法,合并重复或高度相似的数据元(如“身份证号”与“居民身份证号码”);参考行业数据元标准库,推荐数据元的分类方式,快速形成结构化的 数据元清单
(2) 制定数据元标准
为识别出的数据元制定数据元标准,包括标识类属性(如内部标识符、中文名称同义名词等)、定义类属性(如定义等)、关系类属性(如关系等)、表示类(如数据类型、数据格式、值域等)、管理类(如责任部门等)。
以上文中识别的数据元为例,为每个数据元制定数据标准如下:
表 7 数据元标准制定模板及示例

1.3.3.2.3. 主数据标准制定
主数据是企业核心业务实体的数据,如客户、供应商、产品等,具有相对稳定性且在多个业务系统中共享使用。制定主数据标准就是要确定这些数据的编码规则、数据格式、数据值规范以及数据的维护责任主体等内容,保证数据的一致性、准确性、规范性和完整性,支撑企业业务流程的高效运行。
(1) 识别主数据
参考“主数据管理”章节,识别出组织的主数据。
(2) 制定主数据标准
主数据标准主要包括编码规则、数据模型、数据值域等。
以产品主数据为例,其产品ID、产品编码、产品名称和产品状态的数据标准示例如下。
表 8 主数据标准制定模板及示例

1.3.4. 数据标准发布
1.3.4.1. 实施概述
表 9 步骤3 数据标准发布实施概述

1.3.4.2. 活动
1.3.4.2.1. 数据标准审核
数据标准审核过程需要对已制定的数据标准进行全面细致的审查,检查数据标准在业务逻辑、技术实现、合规性等方面是否存在问题,保证数据标准符合企业的业务需求、技术架构以及相关政策法规要求,为数据标准的正式发布和有效实施奠定基础。
主要评审要素如下:
- 业务合规性审核:业务部门代表依据实际业务流程和需求,审查数据标准中的业务术语定义是否准确,数据元的设置是否满足业务处理要求,指标计算方法是否符合业务逻辑等。
- 技术可行性审核:技术专家从技术实现角度对数据标准进行审核,如数据类型、长度、编码规则等是否与现有技术架构和系统兼容等。
- 跨部门一致性审核:重点审查不同业务域数据标准之间的一致性和关联性。
1.3.4.2.2. 数据标准发布
标准发布是标准正式生效的宣告仪式,主要是通过官方渠道和持续宣贯,将正式版数据标准“推”送给所有相关人员,确保其能够被方便地查询、理解和遵循。
(1) 选择发布渠道
根据组织的架构和信息化建设情况,选择合适的数据标准发布渠道,如企业内部数据治理平台、企业知识库、共享文档平台等。通过邮件、即时通讯工具、企业内部公告等方式,通知所有与数据标准相关的人员(包括业务人员、技术人员、数据管理人员等)数据标准已发布,并告知获取方式和渠道。建议在通知中简要介绍数据标准的主要内容和重要变更点,引起相关人员的关注。
(2) 数据标准意见征询
在正式审核之前,应组织广泛的意见征询,确保数据标准的内容充分吸纳各业务与技术部门的专业意见。根据数据标准的业务域和技术范畴,通过确认的渠道将数据标准草案发送给征询对象(如业务相关部门、技术相关部门、数据管理团队等),减小数据标准不可用、难落地的风险。
在征询意见的基础上,对数据标准进行修订和完善,并进行修改审核。
表 10 意见征询汇总及处理表模板

(3) 数据标准发布
数据标准发布是标准正式生效的环节。此阶段标志着数据标准从征询意见稿,经过充分的意见吸纳与修改,并通过最终审核后,形成具备组织约束力的正式版文件。
发布时,应通过已确定的企业官方渠道(如数据治理门户、OA系统公告栏),签发正式发布通知。该通知需明确列出本次发布的标准名称、版本号(如V1.0)、生效日期及适用范围,并宣告旧版标准的同步废止(如有)。通过正式发布,赋予数据标准执行效力,要求所有相关系统、业务流程及人员自生效日期起,必须严格遵循新版标准的规定。
(4) 组织宣贯培训
组织数据标准培训活动,向相关人员详细解读数据标准的内容、应用场景和使用方法。培训方式可以采用线上课程、线下讲座、操作演示等多种形式相结合,确保相关人员能够正确理解和应用数据标准,如分别针对数据生产者(业务录入人员等)、使用者和开发者(IT工程师等)组织专题培训会。
(5) 发布后跟进
在数据标准发布后的一段时间内,持续跟进标准的反馈情况。通过发布渠道或其他方式收集各方在查询和应用数据标准过程中遇到的问题,及时进行解答和处理。对于一些普遍存在的问题或需要进一步优化的数据标准内容,记录下来作为后续数据标准维护和更新的依据。建议逐渐将数据标准引用或整合到相关的业务流程规范、系统开发手册和数据安全管理制度中。
1.3.5. 数据标准落地
1.3.5.1. 实施概述
表 11 步骤4 数据标准落地实施概述

1.3.5.2. 活动
1.3.5.2.1. 落地范围确定
为避免数据标准全面铺开带来的资源紧张和阻力过大,需要合理划定落地范围,找准实施切入点。
数据仓库承载着组织级数据的整合、加工与服务,是确保数据一致性和标准化的核心载体,应作为数据标准落地的首选范围。通过在数据仓库的治理层、应用层落地标准落地,能够保障下游数据应用的质量和规范性。(由于贴源层数据结构通常与数据源保持一致,故一般不纳入落地范围。)
另外,具备条件的业务系统也应作为标准落地的可选范围,从数据生产源头完成标准化。综合考虑业务价值(如对核心决策、客户服务、营收的影响度)和实施可行性(如系统改造复杂度、历史数据清洗工作量、业务变更阻力等因素),优先选择对数据标准依赖程度高、其数据质量问题对业务影响大的关键业务系统作为试点。建议重点考虑那些与数据仓库交互频繁、为重要业务流程提供数据源的业务系统。
1.3.5.2.2. 落地方案制定
深入分析数据标准要求与现状的实际差异,以及落标的潜在影响和收益,为选定的落地范围制定详尽的“施工图”。落地方案通常需包含现状与差异分析、执行策略、落地计划等几部分内容:
(1) 现状与差异分析
针对已发布的数据标准,在选定的落地范围中,比对当前数据结构与标准要求的差异。重点识别数据定义、格式、值域、逻辑关系等方面的不一致,形成差异清单,为后续治理提供精准输入。
数据仓库差异分析应注意:
- 数据模型与标准的一致性;
- 数据清洗过程中的标准遵循情况;
- 治理层数据与标准的符合度;
- 应用层指标、维度与标准定义的符合度等。
业务系统差异分析应注意:
- 核心业务实体与标准的一致性;
- 数据字典、枚举值与标准的符合度;
- 接口数据与标准规范的匹配程度等。
表 12 现状与差异分析模板

在复杂的差异分析工作中,AI工具不失为一个高效的方式:
- 通过分析业务系统与数据仓库的相关表结构、字段属性、数据样本等信息,与数据标准进行智能比对;
- 通过模式识别算法,快速识别字段名称不一致、数据类型不匹配、值域超出范围等差异类型,量化差异占比,并生成可视化的差异分析结果;
- 智能追溯差异产生的原因(如历史系统遗留、人工录入错误),为后续整改提供方向。
(2) 执行策略
基于差异分析结果,为数据仓库和业务系统的数据标准落地设计最合理、最经济的执行策略。
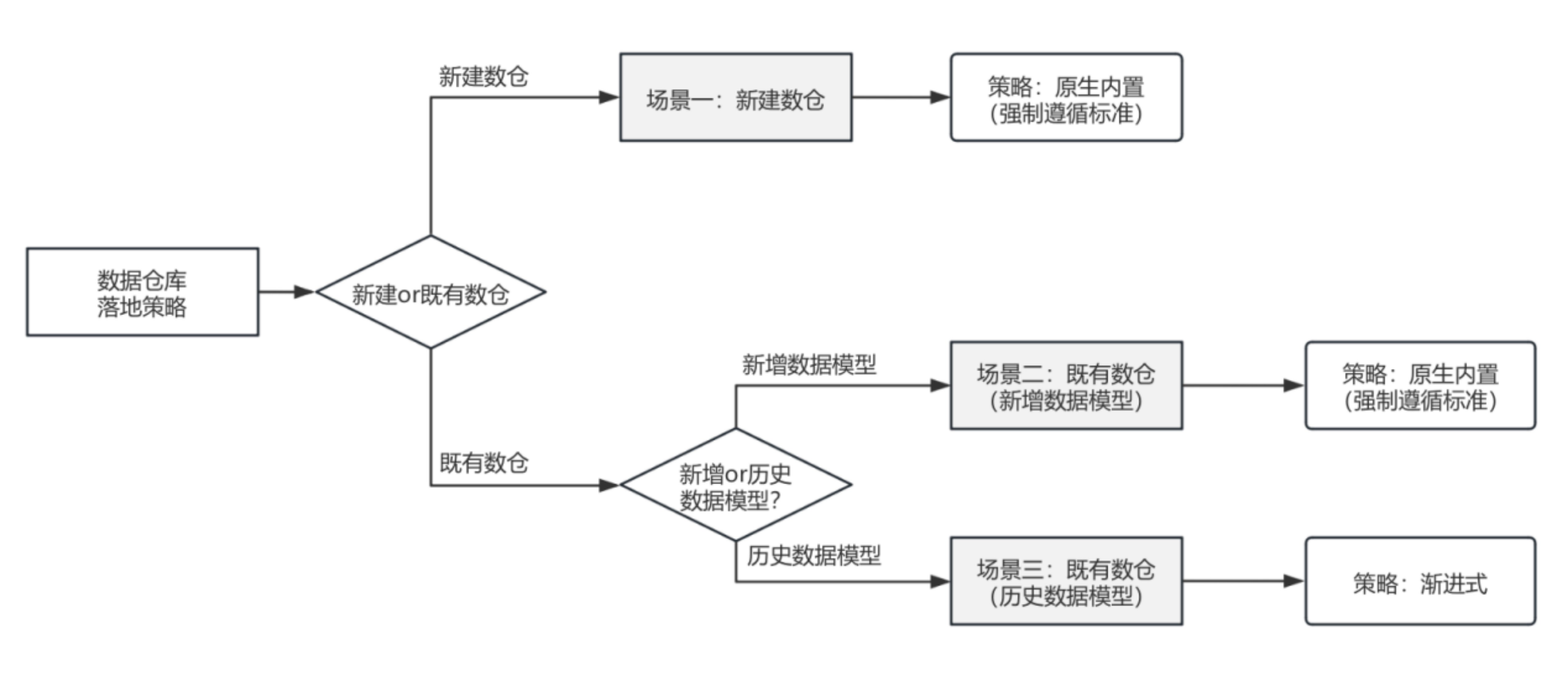
- 数据仓库执行策略
基于数据仓库是新建还是既有的状态,以及数据模型是新增还是历史的情况,主要涉及新建数仓、既有数仓(新增数据模型)和既有数仓(历史数据模型)三种场景。
图 3 数据仓库标准落地策略图
场景一:新建数仓。
新建数仓的数据标准落地策略为原生内置。即在数据仓库的治理层和应用层,数据模型设计、数据清洗与融合等数据管理各阶段全面遵循已发布的数据标准,确保从源头实现标准化,避免后期数据治理成本。
场景二:既有数仓(新增数据模型)。
该场景的落地策略与“新建数仓”场景一致,即原生内置。
场景三:既有数仓(历史数据模型)。
既有数仓(历史数据模型)采用渐进式策略。首先,通过分层治理,对治理层和应用层实施标准化。考虑到应用层直接面向业务分析、报表和决策,是业务人员直接感知到的“数据产品”,而治理层的改造牵一发而动全身,可能会破坏下游应用,导致报表错误或指标计算异常等,具有较大风险。建议优先对应用层进行标准化改造,然后逐步向上游治理层推进。
其次,标准化过程中可能涉及数据模型重构,可考虑采用“新旧模型并行”的过渡方式。即在发布新的标准化数据模型的同时,暂时保留旧模型,给予下游应用充分的迁移时间,待所有应用切换完毕后,再下线非标模型。
- 业务系统执行策略
基于业务系统是新建或存量的状态,以及数据是新增或历史的情况,主要涉及新增系统、存量系统(新增数据)和存量系统(历史数据)三种场景。
图 4 业务系统标准落地策略图
场景一:新建系统。
新建系统的数据标准落地策略为原生内置。即在系统设计与开发阶段,将数据标准作为强制性约束。比如,在数据库设计中,直接采用标准的数据类型、长度和约束;在应用层,从用户输入界面到后端逻辑,全面嵌入标准校验规则等。该种策略下,数据产生即合规,所有新增数据天然符合标准。
场景二:存量系统(新增数据)
存量系统(新增数据)的标准落地策略有两种。策略一是系统改造,即通过修改现有系统功能,确保从某个时间点开始,所有新录入的数据符合标准。比如,在前端增加实时校验(如格式、必填、值域检查);在后端API或服务层增加强校验逻辑,拒绝接收非标数据等,从而有效阻止新的数据污染,实现“增量合规”。对于系统改造成本高、技术难度大情况,也可采用策略二:数据治理方式,即通过清洗、转换与映射,将数据转化为标准数据。通常,这样的映射治理通过数据中台来完成。
场景三:存量系统(历史数据)
存量系统(历史数据)的标准落地策略有三种:数据治理、数据归档,以及组合方式。由于受技术架构、技术文档、资源缺乏等因素影响,可能难以通过业务系统进行标落地,通常需要针对性地进行数据治理,比如对于有业务价值且可修正的数据,编写脚本进行批量清洗、转换和补全,使其满足新标准。而对于无业务价值、无法修正或成本过高的数据,采用数据归档的方式,将其迁移至历史库或归档状态,与活跃数据隔离,避免干扰正常业务。
(3) 落地计划
落地方案中,需要将所有策略和任务转化为一个可执行、可监控、可考核的详细项目计划。建议与相关方明确具体的落地时间节点,并明确具体责任人,确保每项任务可追溯、可验证。
表 13 数据标准落地计划模板

1.3.5.2.3. 执行成效评估
以数据质量评测方法为基础,将数据标准转换为可执行的质量校验规则,实现自动化监控。评估数据标准落地的实施成效,跟踪监督标准落地流程执行情况。识别落地过程中的瓶颈与偏差,及时调整执行策略。
(具体数据质量评测方法见数据质量章节。)
数据标准落地的成效评估指标建议包含以下内容:
- 已落地数据标准的业务系统数量统计;
- 已落地数据标准的数据项数量统计;
- 标准落地任务的完成率,如按业务系统的标准落地完成率、按供应商的标准落地完成率;
- 数据标准覆盖率,即已落标数据占应落标数据的比例;
- 问题数据占比,即不符合数据标准要求的数据在总数据中的占比;
- 数据质量提升度,通过落标前后数据完整性、准确性、规范性、一致性等质量维度的对比等。
1.3.6. 数据标准维护
1.3.6.1. 实施概述
表 14 步骤5 数据标准维护实施概述

1.3.6.2. 活动
1.3.6.2.1. 数据标准维护
(1) 数据标准维护
数据标准并非一成不变,而是会随着业务的发展变化以及数据标准执行效果而不断更新和完善。 因此,数据标准维护是一个分阶段、螺旋式上升的持续过程。
在初期阶段,其核心重点是建立起一套正式、可控的变更管理和版本控制流程,并制定清晰的运营路线,确保未来的所有维护活动“有章可循、有迹可溯”,为持续运营奠定制度基础。
进入常态化维护阶段,通过日常维护快速响应业务需求的即时变化,并通过定期维护对标准体系进行系统性审查与优化,确保其持续有效与实用,这一阶段的关键在于将维护工作融入日常业务流程。比如当有新业务产生时,应及时增加相应的数据标准。通常来说,定期维护的周期一般为一年或两年。
维护后的数据标准需要及时通知各使用方,确保信息透明与共享一致。可以通过数据标准门户,方便使用方查询最新版本的标准内容及变更记录,如下图样例。
图 5 数据标准门户样例
(2) 标准变更后的数据维护
当数据标准发生变更时,必须制定并执行清晰的旧数据维护策略,以确保历史数据的可解释性、业务流程的连续性以及数据分析的准确性。对于遵循老版本的旧数据,可根据业务影响和技术可行性,主要采取以下策略:
- 保留原值,明确版本:对于历史报表、法律合规等有严格溯源要求的场景,旧数据应维持其原始值不变。在数据仓库或数据服务中,需清晰标记其遵循的标准版本号(如通过元数据工具),确保在查询和分析时能够被正确解读。此策略成本最低,但要求应用系统具备版本感知能力。
- 批量转换,统一标准:对于核心主数据,且转换逻辑明确、转换成本可接受时,建议对历史数据进行一次性批量清洗与转换,使其符合新标准。例如,当“客户等级”标准从“L1,L2”变更为“普通,黄金”时,可编写脚本将数据库中所有历史记录的该字段按映射规则进行更新。此策略能实现数据的全局一致,但需在业务低峰期执行,并做好数据备份与回滚预案。
- 动态映射,逻辑统一:在无法进行批量转换或需要同时支持新旧标准的情况下,可在数据中台或数据仓库层面建立逻辑映射层。旧数据物理上保持原值,但在对外提供数据服务时,通过实时映射规则将其转换为符合新标准的值。此策略平衡了变更的灵活性与下游应用的稳定性。
(或访问:https://xcnoejbrkx3v.feishu.cn/drive/folder/HCXufFf6ilq0ejdF5Hmc3CJhnYf)
本书采用了开放式共创的编撰模式。我们坚信,内容的可靠性与实践性来自持续的交流与共创。因此,我们诚挚邀请您——每一位关注数据治理的同行者、实践者与思考者——加入本书的共创计划。
如果您在阅读过程中,提出关键修正、贡献具有借鉴价值的优质案例,或补充了不可或缺的核心内容,我们将诚挚邀请您成为本书的共同署名共创者,并参与后续的专题研讨与行业交流,共同推动数据治理领域的实践进步与生态发展。
愿这本书不仅是一本指南,更是一次连接行业、凝聚共识、共创未来的行动。