【第二部分 规划篇】第4章 建体系

2025-12-16 11:12 浏览量:33

1.1. 保障体系概述

 

作为顶层设计和指导框架,数据治理是一项涉及战略、组织、流程与技术的系统性工程,其有效实施与持续运营依赖于一套科学、完整的保障体系。该体系由组织体系、制度体系和技术体系三大支柱构成。

组织体系建立职责明确、协同高效的组织机制与运营模式,为数据治理提供根本的人力与决策保障;制度体系构建层次清晰、覆盖全面的政策框架与管理规范,为数据治理活动提供统一的行动依据与准则;技术体系则提供稳定可靠、能力集成的工具平台,为数据治理目标的实现提供核心支撑。

三者相互关联、互为依托,共同构成数据治理落地实施的坚实基础,确保数据的管理有序、质量可控、安全可靠、价值可溯。

 

1.2. 组织体系

 

组织体系是数据治理保障体系的核心,主要是解决“谁来做”与“谁负责”的根本问题。一个清晰、高效的数据治理组织架构,能够确保数据治理职责有效落地、沟通机制顺畅、决策执行闭环。数据治理的运营模式选择、组织架构组建以及数据认责机制设计,将帮助组织建立权责明确、协同高效、可持续演进的数据治理组织能力,为数据治理工作的持续推进提供根本保障。

1.2.1. 数据治理运营模式

运营模式决定了组织架构如何协同工作。企业应根据自身规模、文化和数据成熟度,选择最适合的模式。常见的模式包括集中式、分布式与混合式,各自适用于不同发展阶段的组织。

(1) 集中式

集中式管理模式的特征是设立一个强大的、位于中心的数据治理团队,统一制定所有政策与标准,并强力推行。所有工作都由中心的数据治理团队掌控。

 

图1 数据治理运营模式-集中式示例

 

该模式适用于数据治理初期、数据基础薄弱、亟需统一标准的组织,有利于快速建立数据治理框架,确保一致性与权威性。

(2) 分布式

分布式管理模式的特征是没有强大的中央团队,数据治理责任完全下放到各业务部门。各部门自行制定和执行规则,中央仅提供基础支持或担任顾问角色。

 

图 2 数据治理运营模式-分布式示例 

该模式适用于高度松散的组织或特定创新项目,存在数据孤岛和标准不一的高风险,一般不推荐作为企业级模式。

(3) 联邦式

联邦式管理模式的特征是在中央团队的指导和协调下,各业务部门拥有较大的自主权,可设立自己的数据治理团队,负责本部门的数据治理工作。这是一种在集中控制和分散执行之间取得平衡的模式。

 

图 3 数据治理运营模式-联邦式示例

 

联邦式适合大型或多元化组织,业务部门独立性较强。对于大型企业来说,这可能是唯一可行的模式,既能保证整体一致性,又能兼顾灵活性。

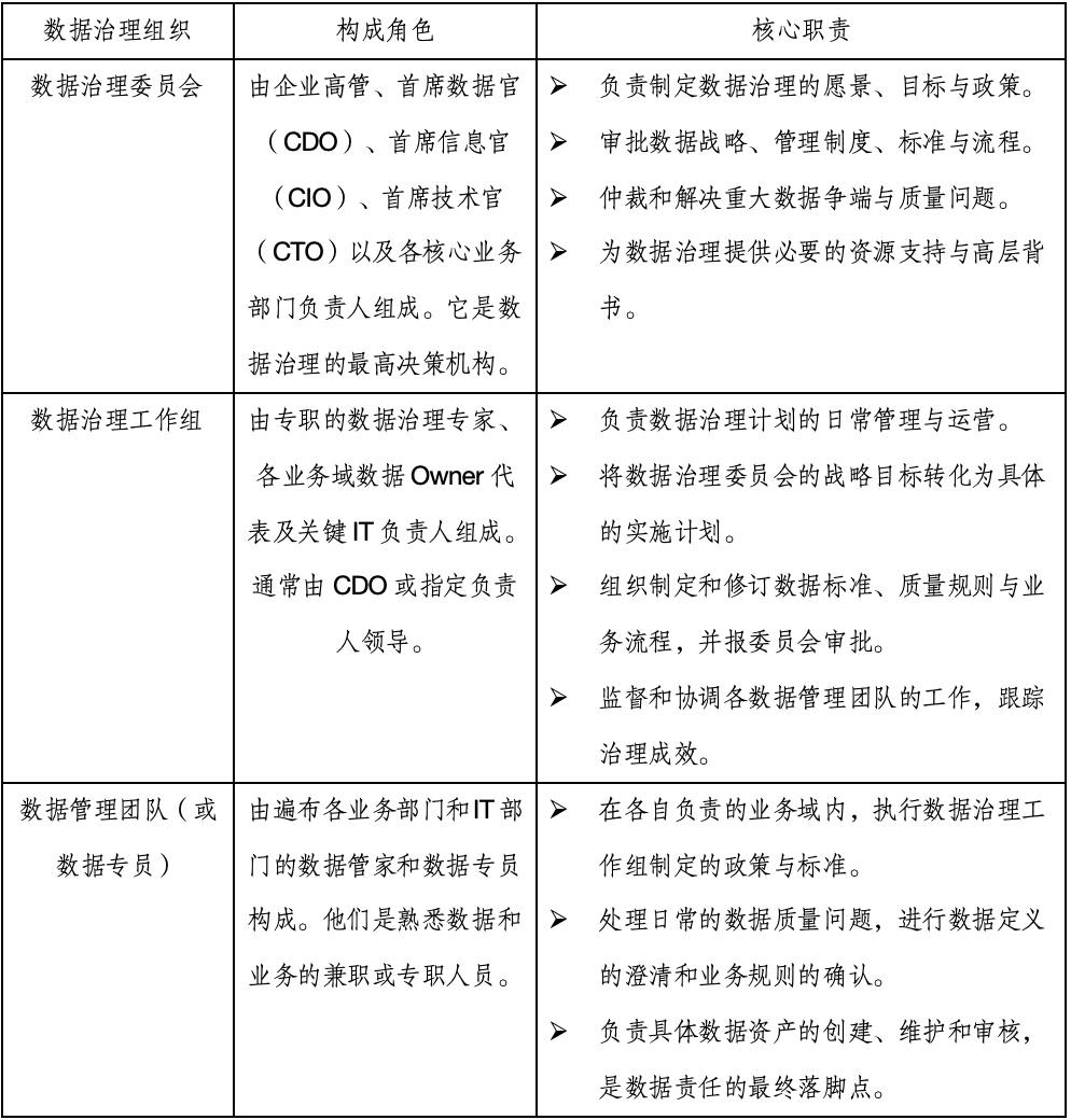
1.2.2. 数据治理组织架构

建立层次分明、权责清晰的组织架构是数据治理成功的基石。参考《DAMA-DMBOK2》《数据资产管理实践指南(7.0版)》等业界权威实践经验,本指南建议采用三层架构设计:决策与协调层、管理层、执行层。

 

图 4 数据治理组织架构图示例

 

决策与协调层由数据治理委员会承担,通常由企业高层领导组成,负责制定数据治理战略方向、审批重大政策并协调跨部门资源。

管理层由数据治理工作组承担,通常由各业务领域数据Owner代表及关键IT负责人组成,负责落实战略部署、推动制度建设、监督执行进展。

执行层由各数据管理团队承担,通常由业务部门及技术团队中的业务数据负责人、IT团队、数据能力提供方、数据工具提供方等角色构成,具体负责数据标准落地、质量问题整改、元数据维护等工作。这些嵌入业务线的数据角色,构建起深入业务场景的融合型团队,他们与业务部门并肩工作,确保数据能力直接赋能业务决策与流程优化。

表 1 数据治理组织机构示例

 

 

三层架构通过定期会议、报告机制与协作平台实现高效联动,确保战略意图逐级传导并执行到位,形成闭环管理。如数据治理委员会通过季度战略会明确方向,数据治理工作组通过月度跟踪会分解任务并协调资源,各数据管理团队则通过周报与即时沟通渠道上报进展与问题。

在此基础上,组织应根据自身发展阶段动态调整架构权重。初期可以强化管理层(数据治理工作组)职能,快速搭建和推进数据治理体系建设;成熟期则侧重决策层(数据治理委员会)的战略引导与执行层(数据管理团队)的自主协同,让数据治理服务于业务运营。

1.2.3. 数据认责体系

数据认责体系是将数据责任从抽象的组织部门落实到具体个人角色的核心机制。它通过明确“谁对哪些数据的哪些方面负责”,确保了每一项数据资产都有确定的归属和管理者,是数据治理制度得以有效执行、数据质量得以持续改进的根本前提。有了明确的责任,数据治理才能真正从“少数人的事”变成“业务部门自己的事”,从而获得持续的生命力。

(1) 认责角色

数据认责需要基于数据梳理的成果,覆盖组织的关键数据资源,以“业务是数据的所有者,IT是数据的托管者”这一核心原则来划分责任。结合《DAMA-DMBOK2》以及行业实践经验,认责角色可以划分为数据所有者、数据管理者、数据生产者和数据使用者。

表 2 认责角色示例

 

(2) 认责流程

为确保数据认责工作有效运转,需要构建清晰的数据认责流程,将数据管理工作分配到具体的角色。以下是参考的数据认责流程。

步骤1,划定范围。基于数据梳理的成果,明确认责的数据范围,比如,重点指标关联数据、问题多发数据、跨部门跨系统协同数据等。

步骤2,数据认责。由数据治理工作组牵头,协同业务部门,梳理各部门数据岗位与认责数据范围间的认责分工关系,形成数据认责矩阵。

 

表 3 数据认责矩阵模板及示例

 

步骤3,执行与运营。数据管理者在数据所有者的指导下,制定并维护具体的数据标准、质量规则及安全策略(具体实施方法参见“数据标准实施”“数据质量实施”及“数据安全实施”章节);数据生产者遵循以上规则进行数据创建与录入;数据使用者在授权范围内使用数据,并及时反馈数据问题。

 

1.3. 制度体系

 

制度体系是数据治理工作的行动准则与管理依据,明确“如何做”与“遵循什么规则”。通过构建从政策、办法、细则到操作规范的层次化制度框架,确保数据工作有章可循、有据可依。制度体系应与企业战略对齐,并随着业务演进动态迭代,避免僵化。同时,通过宣贯培训、执行监督与考核问责机制保障制度落地,使合规操作成为常态。

制度体系中的各项规定,通过数据认责机制落实到具体的“数据所有者”“数据管理者”“数据生产者”和“数据使用者”身上。这样可以形成一个“制度约束行为,行为产生数据,数据有人负责”的闭环管理。

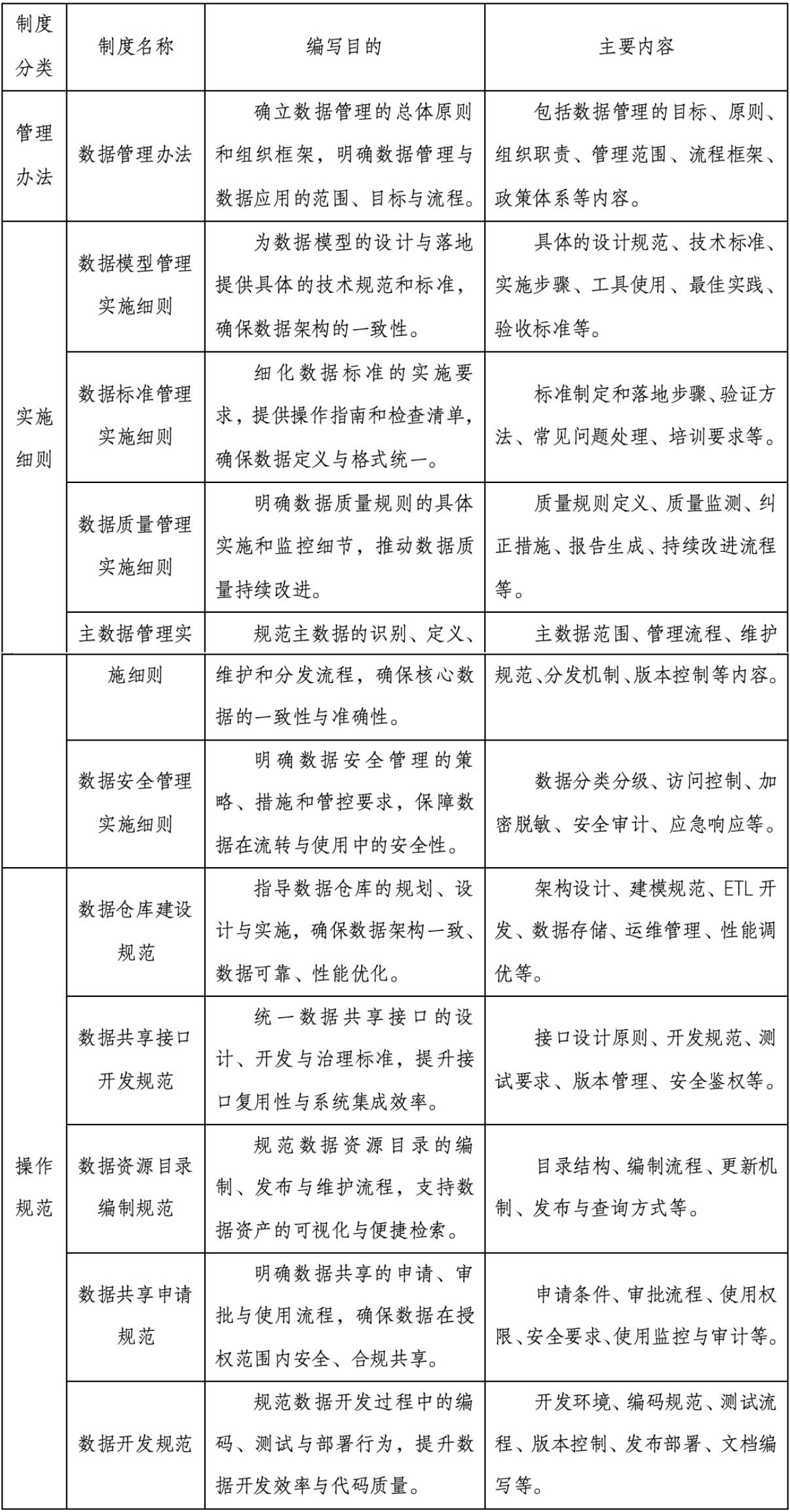
1.3.1. 数据制度框架

依据国家标准《GB/T 36073-2018 数据管理能力成熟度评估模型》《数据资产管理实践指南(7.0版)》中的定义,将数据制度框架分为办法、细则、操作规范三个层次。该框架规定了数据管理和数据应用的具体领域、各个数据职能领域内的目标、遵循的行动原则、完成的明确任务、实行的工作方式、采取的一般步骤和具体措施。

其基本内容如下:

(1) 数据管理办法明确数据管理和数据应用的组织与范围,为活动开展而规定的相关原则、规则和流程。

(2) 数据实施细则是为确保数据办法执行落实而制定的实施细节。

(3) 数据操作规范依据实施细则,进一步明确各项工作需遵循的工作规则、规程、操作手册类文件。

 

图 5 数据制度框架

1.3.2. 核心数据制度

在数据制度框架下,结合组织实际情况制定符合自身发展需求的数据制度,确保制度的适用性与可操作性。制度内容覆盖数据标准、数据质量、数据安全、数据共享等核心领域,并随着业务变化和技术演进动态优化。根据《数据资产管理实践指南(7.0版)》,数据制度的建设应坚持“统一规划、分步实施、持续迭代”的原则,样例如下。

 

图 6 数据制度体系样例

 

数据管理办法、实施细则与操作规范的相关制度文档清单示例如下。

 

表 4 数据制度文档清单示例

 

1.4. 技术体系

 

技术体系是数据治理落地实施的工具基础,解决“用什么做”的问题。它通过构建统一、集成、可扩展的技术平台与工具链,支撑数据从采集、整合、建模到质量管理、标准执行、安全管控的全生命周期管理。技术体系不是工具的堆砌,而是数据战略所需能力的直接体现。

1.4.1. 技术体系蓝图

技术体系是承载数据战略、支撑数据管理全流程落地的物理基础。一个优秀的技术体系蓝图,重点是规划一个统一融合、安全可控、敏捷高效的数据技术栈,确保数据能够从原始的“原材料”顺畅地流转为可消费的“数据产品与服务”,最终赋能业务决策与创新。

技术体系的设计与选型,应遵循以下核心原则,以确保其能有效支撑企业数据工作的长期发展:

  • 统一化原则:必须建立标准化的数据接入、存储与治理方案,从源头确保数据质量与一致性,为后续所有数据工作打下坚实基础。
  • 安全性原则:架构设计需将数据安全、隐私保护和合规性要求内嵌于每一层,实现数据在“可控、可管”的前提下的高效流通。
  • 业务驱动原则:所有技术组件的选型与建设都必须紧密围绕业务需求展开,避免追求技术的先进性而偏离解决业务问题的初衷。

以下蓝图是基于上述技术体系核心原则的功能架构示例,以“理采存管用”方法论为指引,分层构建数据资源平台。底层为“理”与“采”,涵盖数据战略规划、管理体系及多源数据汇聚;中层“存”与“管”实现数据存储、建模、标准、质量、安全等核心治理能力;上层“用”支撑数据服务、指标体系与分析应用,贯通数据价值闭环。各层通过元数据驱动、主数据协同与全链路监控保障高效运转,形成一体化、可演进的技术体系。

 

图 7 数据管理功能架构图示例

 

为实现有效支撑,技术体系的规划与选型应遵循以下核心要求:

  • 合规与标准:需符合DCMM(数据管理能力成熟度评估模型)、DAMA(国际数据管理协会)知识体系等国内外主流数据管理标准与最佳实践的要求。
  • 前瞻与扩展:应具备良好的前瞻性与弹性,能够支撑未来3-5年的业务发展与数据量增长,关键数据处理节点支持横向平滑扩展。
  • 稳定与可靠:必须保证高可用性与稳定性,能够7×24小时稳定处理数据并支撑关键业务,核心组件支持集群化部署,避免单点故障。
  • 集成与协同:各工具平台应实现有效集成与数据联通,确保治理规则能贯穿数据全链路,形成协同运作的整体,而非孤立的功能点。

1.4.2. 技术工具要求

(1) 数据集成工具

数据集成工具主要为组织提供高效、稳定的数据抽取、转换和加载能力。应具备如下功能:

  • 数据源接入:支持关系型数据库、大数据数据库、消息型数据库、电子文件、文件服务、API等各种类型,包括国产数据库。
  • 数据填报:支持拖拽式表单设计和可视化数据填报。
  • 数据归集:支持批量归集和实时归集,以及任务编排和任务监控。
  • 数据清洗:支持去重、转换、标准化等处理组件,支持可视化数据清洗流程开发。
  • 编排执行:支持DAG类型任务编排,实现多个流程的串行或并行执行。

(2) 数据模型工具

数据模型工具主要为组织提供数据模型的规划、设计和管理能力,确保数据架构的规范性和一致性。应具备如下功能:

  • 概念模型管理:支持主题域规划、可视化拖拽设计、实体关系定义。
  • 逻辑模型管理:支持逻辑实体创建、属性配置、数据类型定义及关系设置。
  • 物理模型管理:支持模型转换、逆向工程、审核、同步及版本管理。
  • 模型监测:支持模型与数据库一致性监测及差异分析。

(3) 元数据管理工具

元数据管理工具主要为组织提供元数据的采集、存储、分析和血缘追踪能力,实现数据资源的透明化管理。应具备如下功能:

  • 数据资产地图:可视化呈现数据库、表及字段关系图谱。
  • 元数据检索:支持按编码、名称等属性检索,支持血缘分析、影响分析和全链分析。
  • 元数据自动采集:支持常见数据源的元数据自动采集和任务配置。
  • 元数据变更日志:记录表结构变更,支持变更追踪。

(4) 数据标准管理工具

数据标准管理工具主要为组织提供数据标准的定义、维护和应用能力,确保数据的一致性和规范性。应具备如下功能:

  • 标准登记管理:支持国家标准、行业标准、地方标准、团体标准及业务规范的登记和维护。
  • 标准解构审核:支持将标准解构为代码集,支持审核流程管理。
  • 数据元标准管理:支持数据元的制定、发布、修订和导入。
  • 数据标准全流程管理:支持数据标准的制定、发布、修订、废止的全生命周期管理。

(5) 主数据管理工具

主数据管理工具主要为组织提供主数据的统一管理、版本控制和分发能力,确保核心数据的一致性和准确性。应具备如下功能:

  • 主数据维护:支持主数据的新增、导入、审核、冻结、删除等操作。
  • 主数据版本管理:支持历史版本查看、差异比较和版本回退。
  • 主数据分发管理:支持增量、全量、实时分发至不同接收端。
  • 数据表单管理:支持主数据维护表单的可视化设计。

(6) 数据质量管理工具

数据质量管理工具主要为组织提供数据质量的评估、监控和问题处理能力,确保数据的准确性和可靠性。应具备如下功能:

  • 评测模型管理:支持按主题管理质量评测模型。
  • 评测规则管理:支持图形化定义规范性、完整性、准确性等质量规则。
  • 评测任务管理:支持任务执行策略配置,支持旁路监测模式。
  • 问题数据管理:支持问题数据查看、导出、派发和修复跟踪。
  • 质量报告管理:支持从主题、规则、修复等维度生成数据质量评价报告和问题修复成果报告。

(7) 数据安全管理工具

数据安全管理工具主要为组织提供数据分类分级、敏感数据识别和访问控制能力,保障数据的安全性和合规性。应具备如下功能:

  • 安全分类分级:支持自定义数据分类,关联安全等级和共享类型。
  • 智能识别管理:支持敏感数据识别规则的定义和自动扫描任务。
  • 敏感数据管理:支持敏感数据的识别、分布统计和访问控制。
  • 数据脱敏与加密:支持动态/静态脱敏、数据加密算法(如SM4、AES等)。

(8) 数据指标管理工具

数据指标管理工具主要为组织提供数据指标的定义、计算和审核能力,支持业务监控和决策。应具备如下功能:

  • 指标定义:支持原子指标、衍生指标、复合指标的定义和版本管理。
  • 指标检索:支持全平台指标信息检索,查看指标血缘和操作日志。
  • 指标审核管理:支持指标发布、下架、驳回等审核流程。
  • 指标开发集成:支持可视化配置和SQL配置两种开发方式,与数据开发流程无缝集成。

(9) API开发工具

API开发工具主要为组织提供API服务的全生命周期管理能力,支持快速开发、发布、监控和维护数据服务接口。应具备如下功能:

  • API开发:支持零代码配置式API开发,支持复杂API逻辑编排。
  • 服务维护:支持API服务的新增、审核、上架、下架和分类管理。
  • 流量管控:支持按API设置并发数和最大访问量。
  • API授权与安全:支持AppKey分配、黑白名单管理及数字签名鉴权。
  • 外部API接入:支持第三方API统一接入和地址标准化。

(10) 数据标签开发工具

数据标签开发工具主要为组织提供基于实体的标签体系构建与全生命周期管理,助力业务人员低门槛开展标签设计与应用。应具备如下功能:

  • 实体定义:支持自然人、法人、设备等业务对象建模及属性定义。
  • 标签定义与开发:支持基础标签与组合标签的可视化/SQL配置。
  • 标签任务管理:支持标签计算任务的执行策略设置、监控及错误重试。
  • 标签应用与圈群:支持多标签组合查询与实体圈选,并提供手工标签标记。
  • 标签审核与版本管理:支持标签发布/下架审核及多版本管理。

(11) 数据可视化工具

数据可视化工具主要为组织提供一站式数据报表与可视化大屏设计能力,帮助用户通过拖拽方式快速构建数据分析和展示界面。应具备如下功能:

  • 数据源与数据集管理:支持多源数据连接、SQL自定义查询、行列权限控制。
  • 仪表板设计:支持组件拖拽、矩阵布局、风格主题设置及移动端适配。
  • 数据大屏设计:支持自由布局、图层管理、缩放定位与自动刷新。
  • 丰富可视化组件:提供表格、饼图、柱图、折线图、指标卡、地图等多种常见图表样式,支持联动与钻取。
  • 分享与权限管理:支持链接分享、密码访问、菜单与数据权限精细化控制。

(12) 数据共享工具

数据共享工具主要为组织提供多种数据共享方式,确保数据在安全可控的前提下实现跨系统、跨部门流转与利用。应具备如下功能:

  • API共享:提供API全生命周期管理,包括生成、测试、发布、鉴权与监控。
  • 实时分发:基于实时采集技术,支持一对多数据同步与异构库表映射。
  • 批量共享:支持数据库、文件、消息队列等多种数据源的批量共享任务。
  • 共享工单管理:支持基于资源目录的共享申请、审核与流程跟踪。
  • 清洗能力复用:支持在共享流程中调用全局定义的清洗与脱敏规则。

(13) AI智能用数工具

AI智能用数工具集成自然语言处理与大模型能力,实现“即问即得”的智能数据查询与分析,降低用数门槛。应具备如下功能:

  • 自然语言转SQL(NL2SQL):支持通过自然语言生成查询语句并自动执行。
  • 元数据增强与知识库构建:支持基于业务术语与数据关系构建知识图谱,提升语义理解准确性。
  • 场景化用数模板:支持预置高频业务分析场景,一键生成标准化报告。
  • 结果可视化与解读:支持自动将查询结果封装为图表、文字等多种形式。
  • 智能体运营:支持实时响应用户反馈,提升用户体验。

(14) 大数据门户工具

大数据门户作为数据资源与服务的统一展示与申请入口,面向不同用户提供个性化数据工作台。应具备如下功能:

  • 数据概况:支持资源统计、热门清单、共享趋势等全局视图。
  • 资源目录与检索:支持按部门、主题、行业等多维分类检索资源。
  • 数据应用入口:支持在线查询、文件比对、可视化报表等统一访问。
  • 个人工作台:支持我的申请、我的审批、问题数据修复、API鉴权信息等。
  • 门户管理:支持轮播图、通知公告、常用下载等常见内容的配置与发布。

 

 

(或访问:https://pan.quark.cn/s/caf6500cd731?pwd=wRkN)

 

本书采用了开放式共创的编撰模式。我们坚信,内容的可靠性与实践性来自持续的交流与共创。因此,我们诚挚邀请您——每一位关注数据治理的同行者、实践者与思考者——加入本书的共创计划。


如果您在阅读过程中,提出关键修正、贡献具有借鉴价值的优质案例,或补充了不可或缺的核心内容,我们将诚挚邀请您成为本书的共同署名共创者,并参与后续的专题研讨与行业交流,共同推动数据治理领域的实践进步与生态发展。

 

愿这本书不仅是一本指南,更是一次连接行业、凝聚共识、共创未来的行动。

 

 

上一篇:【第二部分 规划篇】第5章 摸家底

下一篇:【第二部分 规划篇】第3章 定战略

  • 分享:
龙石数据
咨询电话: 0512-87811036,18013092598
联系我们
商务联系微信

商务联系微信

0512-87811036,

18013092598

咨询电话