数据质量管理平台社区版 免费下载
400-800-9577 400-800-9577
产品
解决方案
典型案例
赋能体系
资源中心
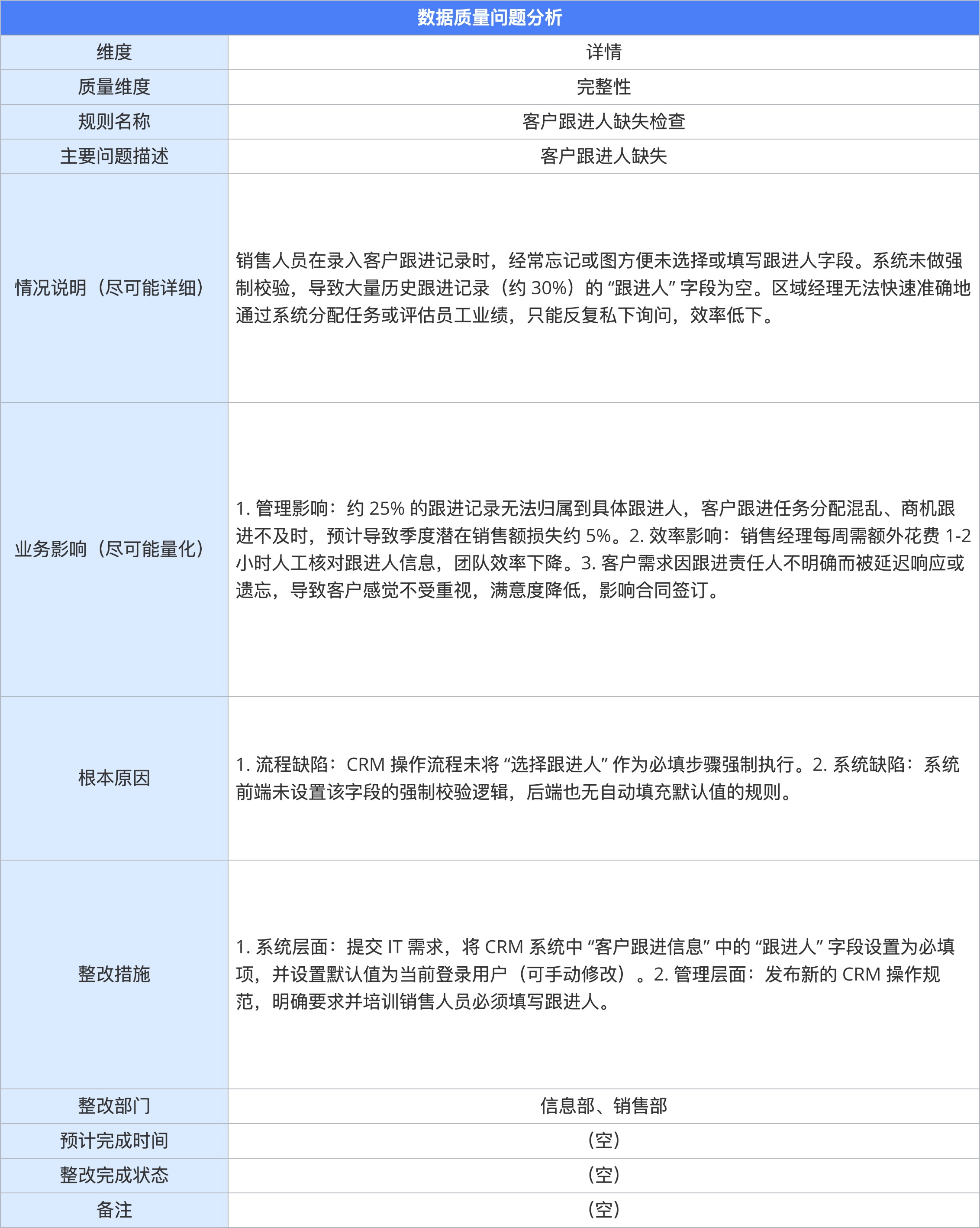
10(管)数据质量管理-表1
10(管)数据质量管理-表2

数据中台

一站式数据中台解决方案,助力政企构建数据驱动的智能决策体系

了解更多

龙石数据治理赋能体系

产品

提供治理工具

了解详情

培训

提供方法培训

了解详情

陪跑

指导样板工程

了解详情

实施工具包

提供实施工具包

了解详情
微信咨询
微信咨询
苏州龙石信息科技有限公司微信公众号
电话咨询
电话咨询
400-800-9577
预约演示
预约演示
资料下载
资料下载
预约演示
资料下载

想了解数据治理如何落地?

龙石数据已经赋能 300+合作伙伴 帮助组织建立数据治理体系

预约演示
免费咨询